热搜榜:范冰冰 赵丽颖 唐嫣 杨颖 

刘诗雯刘诗雯

郭晶晶郭晶晶

福原爱福原爱

张继科张继科

惠若琪惠若琪

当前位置:首页 > 资讯 > 电影 > 正文

《夺冠》片方抵制票房偷漏瞒报行为 将分阶段发放密匙

时间:2020-09-14 15:30:08来源/作者:互联网 点击:0
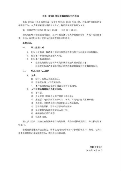
  《夺冠》片方抵制票房偷漏瞒报行为 将分阶段发放密匙   《夺冠》片方发布通知,呼吁院线、影院方面给予配合,共同抵制和打击票房偷

  《夺冠》片方抵制票房偷漏瞒报行为 将分阶段发放密匙

  《夺冠》片方发布通知,呼吁院线、影院方面给予配合,共同抵制和打击票房偷漏瞒报行为。通知称《夺冠》将采用分阶段发放密钥的方式,每阶段密钥有效期4天,期间将通过线上数据比对、线上线下人工监察的方式确认存在偷漏瞒报行为的影院,并终止合作、停发后续密钥。

《夺冠》片方抵制票房偷漏瞒报行为 将分阶段发放密匙

  据悉,由陈可辛指导,巩俐,黄渤主演电影《夺冠》,原定大年初一上映,因为疫情延期至9月30日,目前已经提档至9月25日。

相关阅读:
在劫难逃赵彬彬原生家庭是怎样的 赵彬彬和孙晓萌关系揭秘2020-09-10 《八佰》票房破25亿 扮演军人的演员提前8个月进组训练2020-09-11 在劫难逃孙晓萌才是大boss吗 孙晓萌为什么要杀张海峰2020-09-10
新闻 娱乐 福建 泉州 漳州 厦门
德化牛母岐层林尽染五彩斑斓

德化牛母岐层林尽染五彩斑斓

  • 广元市拘留所所长曹永林简历:主动投案 接受审查调查
    2020-09-14 14:56
  • 全国多地发生骚乱 哥伦比亚政府:有武装组织操纵
    2020-09-14 14:56
  • 海南自贸港第三批建设项目集中开工 项目涉及多个领域
    2020-09-14 14:55
  • 两国一体化建设能否推进?俄白总统会晤备受关注
    2020-09-14 14:55
  • 9月14日全国疫情最新通报:13日新增多少境外输入病例
    2020-09-14 14:54
  • 凉山扫黑除恶第一案侦破 多名涉案人员一审获刑
    2020-09-14 14:54
  • 袁隆平超级稻云南基地连续4年平均亩产超1100千克
    2020-09-14 14:54
猜你喜欢:
贵唐轩沙发获重庆戴斯等多家知名酒店认可 让用户一“坐”倾心2020-09-09 “素媛案”元凶出狱背后:6807份请愿书叩问韩国性犯罪2020-09-12 手机号备注234824是什么意思什么梗 数字梗意思大全2020-09-11
评论(《夺冠》片方抵制票房偷漏瞒报行为 将分阶段发放密匙)
热门评论:
频道推荐
中国人民警察警旗式样公布

中国人民警察警旗式样公布2020-08-26

  • 广元市拘留所所长曹永林简历:主动投案 接
  • 全国多地发生骚乱 哥伦比亚政府:有武装组
  • 海南自贸港第三批建设项目集中开工 项目涉
  • 新闻推荐
    @所有人 多项民生礼包加速落地快来查收 三峡大坝变形?专家:又有人在恶意炒作 北京新一波疫情为什么没出现死亡病例? 戴口罩、一米线 疫情改变了哪些习惯? 呼伦贝尔现幻日奇观 彩虹光带环绕太阳
    视觉焦点
    石狮:秋风起,紫菜香 石狮:秋风起,紫菜香 石狮峡谷旅游路“百日草”争相斗艳 石狮峡谷旅游路“百日草”争相斗艳 石狮环湾生态公园内粉黛乱子草盛放 石狮环湾生态公园内粉黛乱子草盛放 石狮濠江路边异木棉盛开 石狮濠江路边异木棉盛开
    精彩视频
    福建炼化:食品级透明料聚烯烃的投放 福建炼化:食品级透明料聚烯烃的投放 百日攻坚创效  古雷炼化一体化项目加快建设 百日攻坚创效 古雷炼化一体化项目加快建设 泉州公交让城市生活更美好 泉州公交让城市生活更美好 泉州公交“我和我的祖国”快闪 泉州公交“我和我的祖国”快闪
    专题推荐
    关注泉城养老服务 打造幸福老年生活 关注泉城养老服务 打造幸福老年生活

    名人百科网推出专题报道,以图、文、视频等形式,展现泉州在补齐养老事业短板,提升养老服

    2020福建高考招录
    风雨无阻,决胜小康——2020年全国两会专题
     
    48小时点击排行榜
    叶璇称大众不能接受的是丑 曝女明星朋友 云顶之弈S4赛季忍者阵容怎么搭配 最新忍 云顶之弈s4三国猛将阵容怎么搭配 s4三国 山东省退役军人事务厅副厅长于松岩接受审 黑龙江高院原副厅级审判员吕爱哲简历 接 石狮中小学教师资格定期注册网报今日开始 石狮:两次入户偷东西吃 男子被判处罚金2 石狮前7月出口额居泉州第一位
    返回】【顶部】【打印

    相关阅读

    热门图库