热搜榜:范冰冰 赵丽颖 唐嫣 杨颖 

刘诗雯刘诗雯

郭晶晶郭晶晶

福原爱福原爱

张继科张继科

惠若琪惠若琪

当前位置:首页 > 资讯 > 动态 > 正文

张若昀力挺女友唐艺昕:以谣言杀人也会被反杀的

时间:2018-09-27 10:50:02来源/作者:互联网 点击:0
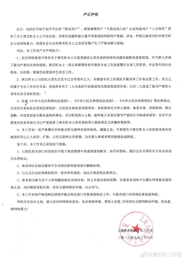
张若昀唐艺昕唐艺昕工作室声明全文  近日,有网曝消息称女演员唐艺昕和男演员吴秀波之间存在暧昧关系,另有传闻称唐艺昕和多年经纪人贾

张若昀唐艺昕
张若昀唐艺昕

唐艺昕工作室声明全文
唐艺昕工作室声明全文

张若昀力挺女友唐艺昕:以谣言杀人也会被反杀的


  近日,有网曝消息称女演员唐艺昕和男演员吴秀波之间存在暧昧关系,另有传闻称唐艺昕和多年经纪人贾川之间关系也“不简单”。针对种种传闻,9月26日晚,唐艺昕工作室发声明强烈谴责“造谣诽谤行为”,同时表示已启动法律维权程序,将对诽谤事件追查到底。随后张若昀转发力挺女友,“谣言世家的子弟是以谣言杀人,也以谣言被杀的。”


返回】【顶部】【打印标签: 唐艺昕 张若昀 吴秀波 

相关阅读

热门图库