热搜榜:范冰冰 赵丽颖 唐嫣 杨颖 

刘诗雯刘诗雯

郭晶晶郭晶晶

福原爱福原爱

张继科张继科

惠若琪惠若琪

当前位置:首页 > 资讯 > 动态 > 正文

张兰回应被判入狱怒怼网友 提及儿子儿媳感性落泪

时间:2021-01-09 17:20:02来源/作者:互联网 点击:0
大S婆婆张兰被判监禁1年,曾在直播中信誓旦旦:没欠一分钱! (来源:~)

大S婆婆张兰被判监禁1年,曾在直播中信誓旦旦:没欠一分钱! (来源:~)

大S婆婆回应被判入狱 提及儿子儿媳镜头前落泪

  日前据港媒报道,大S的婆婆、餐饮集团俏江南创始人张兰因藐视法庭,被香港法院判刑一年,虽然张兰提交了新的证据进行上诉,但不被采纳,证据被驳回,法院对张兰下达了拘捕令。



9日,张兰在直播中回应此事,她称自己没有做亏心事,是遭到小人算计,并回怼网友:“你说我违法就违法,你觉得我藐视法庭,你就来抓我呀,我在北京国贸大厦等着你!”

同时她还表示口中的小人不但伤害了她,还利用媒体攻击儿子汪小菲跟儿媳妇大S,内心觉得对不起儿子儿媳,故躲在家里狂哭,“儿媳妇对我很好,昨天她还安慰我,说妈妈你是最棒的,我们都爱你,你天天分享正能量,问心无愧。儿子正在广州办事,知道我出事,立即就赶回来北京安慰我。” 提及儿子儿媳妇,张兰一时感触,忍不住在直播镜头前落泪。

大S婆婆回应被判入狱 提及儿子儿媳镜头前落泪

大s婆婆日前被香港法院判刑一年

1月7日,据港媒报道,大S(徐熙媛)的婆婆、知名餐饮集团俏江南创始人张兰,早前因没有遵从香港高等法院颁下的冻结资产令,被裁定藐视法庭,遭判处监禁一年,同时发出拘捕令。

对此,张兰曾申请向高院上诉庭提交新证据以推翻指控,上诉庭1月7日颁布书面判词,指张兰没有合理辩解为何她不在原审时提交有关新证据,故驳回她就上诉提交新证据的许可。

大S婆婆回应被判入狱 提及儿子儿媳镜头前落泪

据悉,此前有报道称,张兰早前因出售持有的俏江南股份惹争议而在港惹上官非。高院在2015年审理案件时,向被告一方的张兰发出禁制令,除冻结她的资产外,亦下令她需披露其资产。但法庭之后发现张兰未遵从法庭命令,向法庭申报她有净值超过50万港元的资产。法庭终在去年3月裁定张兰违反禁令,行为构成藐视法庭。高院法官延至本月5日处理张兰的判刑,判她监禁1年。由于张兰缺席聆讯,法官又发出手令,下令将张兰拘捕和送交监狱。

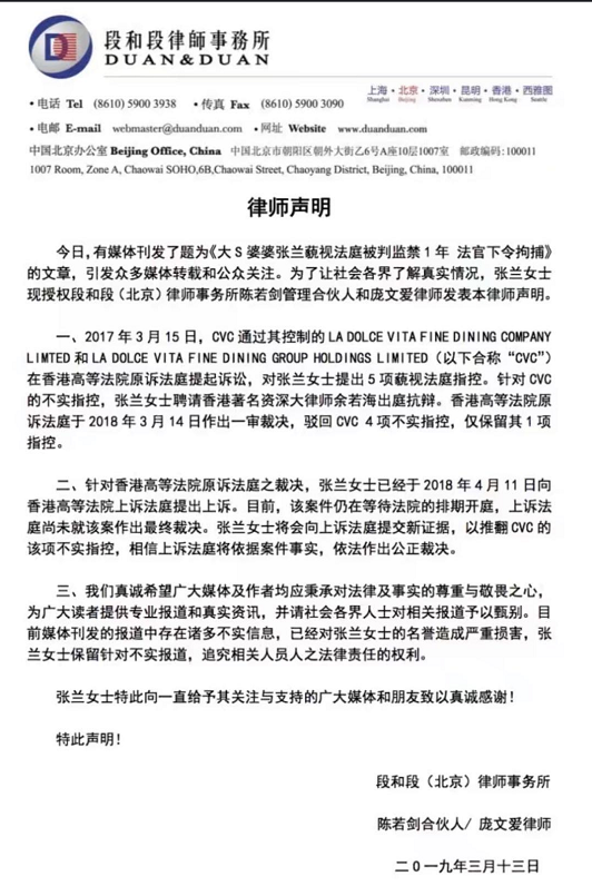
但俏江南集团创始人张兰的儿子汪小菲发朋友圈否认这一新闻,力挺母亲:“消息不实,已提出上诉”。之后,汪小菲又在微博发布了律师函,表示:“该案件仍在等待法院的排期开庭,上诉法庭尚未对该案作出最终判决。”并称会继续提供新证据以推翻不实指控。

大S婆婆回应被判入狱 提及儿子儿媳镜头前落泪

汪小菲微博发布了律师声明

大S婆婆回应被判入狱 提及儿子儿媳镜头前落泪

汪小菲朋友圈截图

对此,有媒体向张兰本人求证消息是否属实,她表示十分错愕,自己在家待得好好的,从没听说过这个消息。张兰还通过律师表示,案件仲裁历经三年,尚未作出最终裁决,媒体报道不属实,已侵犯自己名誉权。

大S婆婆回应被判入狱 提及儿子儿媳镜头前落泪

返回】【顶部】【打印标签: 大S 张兰 汪小菲 安慰 

相关阅读

热门图库