热搜榜:范冰冰 赵丽颖 唐嫣 杨颖 

刘诗雯刘诗雯

郭晶晶郭晶晶

福原爱福原爱

张继科张继科

惠若琪惠若琪

当前位置:首页 > 资讯 > 动态 > 正文

质押股权被疑套现 华谊兄弟回应:是常见筹资形态

时间:2018-06-15 15:50:03来源/作者:互联网 点击:0
公告华谊兄弟董事长王中军致全体股东的一封信 ???? 据《中国债券》报道,华谊兄弟传媒股份有限公司法人代表董事长王中军质押19 86%股权,

质押股权被疑套现 华谊兄弟回应:是常见筹资形态

公告公告

华谊兄弟董事长王中军致全体股东的一封信 ????华谊兄弟董事长王中军致全体股东的一封信 ????

   据《中国债券》报道,华谊兄弟传媒股份有限公司法人代表董事长王中军质押19.86%股权,其本身持股22.07%,也就是说其手里股权已经不到3%。

华谊兄弟6月6日发布公告,公告宣布华谊兄弟持股人王中军、王中磊的股份质押状况,截止2018年3月31日王中军持股612,229,855股,占公司总股本22.07%。截止公告日,王中军共向中信建投证券有限公司质押股份550,879,999股,占公司总股本19.86%,作为第一大股东、公司法人,手里仅剩2.21%的公司股份。

此举被外界解读为抛售股票疯狂套现,引发热议。

6月11日晚,华谊兄弟对此事发布澄清公告,声明“王忠军、王忠磊自2014年至今未减持过公司股份,不存在抛售所持公司股份套现的行为。2015年11月24日至今,王忠军、王忠磊 先生累计增持金额合计约6.4亿元。 ”并表示股权质押是目前市场上常见的筹资形态,此次股权质押的资金主要用于项目投资及股权投资。

详细内容如下:

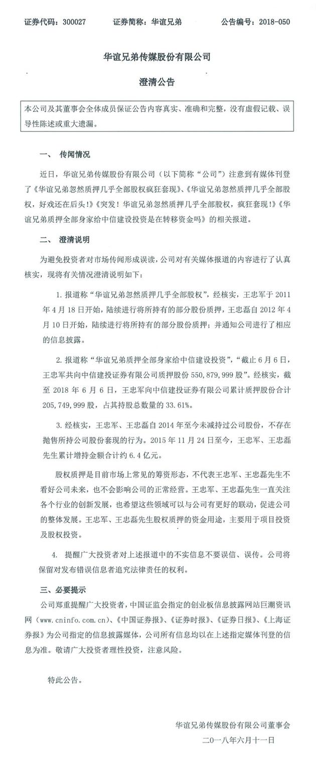
1。 报道称“华谊兄弟忽然质押几乎全部股权”,经核实,王忠军于2011年4月18日开始,陆续进行将所持有的部分股份质押,王忠磊自2012年4月 10 日开始,陆续进行将所持有的部分股份质押;并通知公司进行了相应的信息披露。

2。 报道称“华谊兄弟质押全部身家给中信建设投资”,“截止 6 月 6 日, 王忠军共向中信建投证券有限公司质押股份 550,879,999 股”。经核实,截 至 2018 年 6 月 6 日,王忠军向中信建投证券有限公司累计质押股份合计 205,749,999 股,占其持股总数量的 33.61%。

3。 经核实,王忠军、王忠磊自 2014 年至今未减持过公司股份,不存在抛售所持公司股份套现的行为。2015 年 11 月 24 日至今,王忠军、王忠磊 先生累计增持金额合计约 6.4 亿元。

股权质押是目前市场上常见的筹资形态,不代表王忠军、王忠磊先生不看好公司未来,也不会影响公司的正常经营。王忠军、王忠磊先生一直关注各个行业的创新发展,也希望这些领域可以与公司有更好的联动,促进公司的整体发展。王忠军、王忠磊先生股权质押的资金用途,主要用于项目投资及股权投资。

返回】【顶部】【打印标签: 华谊兄弟 股权 王中军 王忠磊 王忠军 

相关阅读

热门图库