热搜榜:范冰冰 赵丽颖 唐嫣 杨颖 

刘诗雯刘诗雯

郭晶晶郭晶晶

福原爱福原爱

张继科张继科

惠若琪惠若琪

当前位置:首页 > 资讯 > 动态 > 正文

国家广电总局要求立即停播一系列违规广告

时间:2018-06-26 14:10:06来源/作者:互联网 点击:0
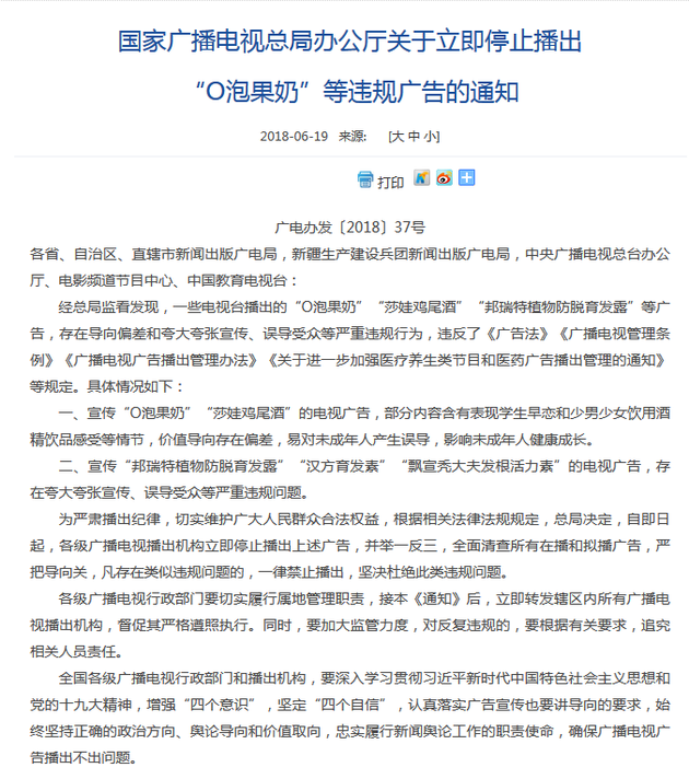
广电总局通知截图6月19日,国家广播电视总局办公厅发布通知,称经总局监看发现,一些电视台播出的“O泡果奶”“莎娃鸡尾酒”“邦瑞特植物防

广电总局通知截图
广电总局通知截图

6月19日,国家广播电视总局办公厅发布通知,称经总局监看发现,一些电视台播出的“O泡果奶”“莎娃鸡尾酒”“邦瑞特植物防脱育发露”等广告,存在导向偏差和夸大夸张宣传、误导受众等严重违规行为,违反了《广告法》等规定。具体情况如下:

一、宣传“O泡果奶”“莎娃鸡尾酒”的电视广告,部分内容含有表现学生早恋和少男少女饮用酒精饮品感受等情节,价值导向存在偏差,易对未成年人产生误导,影响未成年人健康成长。

二、宣传“邦瑞特植物防脱育发露”“汉方育发素”“飘宣秃大夫发根活力素”的电视广告,存在夸大夸张宣传、误导受众等严重违规问题。

为严肃播出纪律,切实维护广大人民群众合法权益,根据相关法律法规规定,总局决定,自即日起,各级广播电视播出机构立即停止播出上述广告,并举一反三,全面清查所有在播和拟播广告,严把导向关,凡存在类似违规问题的,一律禁止播出,坚决杜绝此类违规问题。

各级广播电视行政部门要切实履行属地管理职责,接本《通知》后,立即转发辖区内所有广播电视播出机构,督促其严格遵照执行。同时,要加大监管力度,对反复违规的,要根据有关要求,追究相关人员责任。

全国各级广播电视行政部门和播出机构,要深入学习贯彻习近平新时代中国特色社会主义思想和党的十九大精神,增强“四个意识”,坚定“四个自信”,认真落实广告宣传也要讲导向的要求,始终坚持正确的政治方向、舆论导向和价值取向,忠实履行新闻舆论工作的职责使命,确保广播电视广告播出不出问题。

返回】【顶部】【打印标签: 广电总局 电视 总局 

相关阅读

热门图库