热搜榜:范冰冰 赵丽颖 唐嫣 杨颖 

刘诗雯刘诗雯

郭晶晶郭晶晶

福原爱福原爱

张继科张继科

惠若琪惠若琪

当前位置:首页 > 资讯 > 音乐 > 正文

杨丞琳巡演嘉宾曝光!和王心凌压轴合唱《当你》

时间:2018-07-05 09:10:11来源/作者:互联网 点击:0
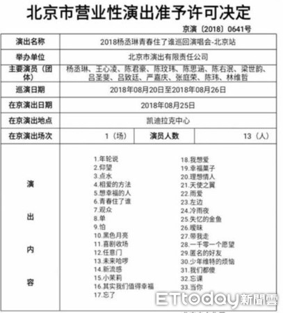
杨丞琳 杨丞琳、王心凌 网上曝光的杨丞琳演唱会公文   据台湾媒体报道,艺人杨丞琳[微博]工作满档,巡演《青春住了谁》从去年底在小

杨丞琳

杨丞琳

杨丞琳、王心凌

杨丞琳、王心凌

网上曝光的杨丞琳演唱会公文

网上曝光的杨丞琳演唱会公文

  据台湾媒体报道,艺人杨丞琳[微博]工作满档,巡演《青春住了谁》从去年底在小巨蛋开演后,一路巡回多站,日前公布了最新场次,将于8月25日前进北京开唱,《ETtoday星光云》报道称该场嘉宾确定是好友王心凌[微博]!

  杨丞琳电视剧《前男友不是人》热播中,而日前宣布了将参与东方卫视节目,挑战舞蹈项目,令她压力颇大。巡演最新一站北京站公布,《青春住了谁》预售票开卖,令粉丝相当期待。

  《青春住了谁》巡演从去年从台北开跑,嘉宾林宥嘉[微博]、吴宗宪[微博]、潘玮柏[微博]、4 in love等多组嘉宾,每场都充满惊喜,8月25日将登场的北京站,据悉杨丞琳将邀请好姐妹王心凌同台,预计压轴登场,同台演唱《当你》。

  北京站场馆选在凯迪拉克中心,预计容纳万名粉丝,而网络上也流传一份公文,将所有歌单、曲序、嘉宾完整公开。对此,台湾媒体记者求证太阳娱乐,公司表示,“门票将于5日正式开卖,而杨丞琳《青春住了谁》巡演嘉宾桥段一直都是惊喜彩蛋,请大家拭目以待。’

返回】【顶部】【打印标签: 当你 杨丞琳 王心凌 

相关阅读

热门图库